在招聘过程中,用人单位若提出需要长时间培训,签约前长时间实习、收取培训费、扣押证件等不合理要求时,应慎重考虑并及时向学院或就业指导中心反映。联系电话:60600324
遵义医科大学珠海校区2025年诚聘高层次人才
校区简介
遵义医科大学珠海校区创办于2001年,是遵义医科大学与珠海市合作共建的珠海唯一的公办医学高等院校,是贵州省高校唯一在省外设立的校区。
校区地处粤港澳大湾区重要枢纽城市——珠海,区位优势得天独厚,为金海湾所环抱,依山傍水,挺秀含章,坐拥医药谷、航空城,临近珠海机场,通过港珠澳大桥,与香港、澳门形成1小时的生活圈。
目前,校区拥有本科—硕士—博士完整的人才培养体系,面向全国招生。本科开设有临床医学、口腔医学、医学影像学、护理学、助产学、生物工程、药学、药物制剂、商务英语、社会体育指导与管理等多个专业,涵盖医学、理学、工学、文学、教育学等5个学科门类。其中,临床医学、口腔医学、护理学、药学是国家级一流本科专业建设点,生物工程、医学影像学是省级一流本科专业建设点;
研究生教育涵盖5个学科门类,现有临床医学专业型博士学位授权点1个,博士后科研流动站1个,一级学科硕士学位授权点9个,二级学科硕士学位授权点35个,专业学位硕士授权点7个。有国家重点(培育)学科1个,贵州省特色重点学科6个,贵州省重点学科10个,贵州省国内(区域)一流学科(群)4个。临床医学进入ESI全球前4‰,药理学与毒理学、生物学与生物化学进入ESI全球前1%。
校区已形成了一支包括享受国务院特殊津贴专家、全国万名优秀创新创业导师、贵州省“十百千”高层次创新型人才、省级教学名师、珠海市特聘学者、珠海市高层次人才等在内的高水平师资队伍。
校区拥有国家级临床技能综合培训中心、国家级实验教学示范中心、省级大学生创新创业训练中心、中药基础及应用研究珠海市重点实验室、珠海人文医学研究基地等一批教学科研平台,同时根据珠海市生物医药产业发展需要,依托学校教育部国际合作联合实验室、教育部重点实验室、省级重点实验室、省级工程中心、省2011协同创新中心、院士工作站等优质资源,建立8个生物医药技术平台,建成了相对完整的生物医药研究开发技术链条。
学校与珠海市金湾区人民政府合作共建“珠海金湾生物医药产业研究院遵义医科大学珠海生物医药科技创新中心”,为区域生物医药产业整体创新发展提供强有力的科技服务支撑。目前,已有百余家医药企业聚集在校区周围,在金湾区形成一条“医药谷”,校区与周边多家企业建立了产学研战略合作关系,共同从事生物医药、细胞免疫治疗、临床诊断试剂和保健品的研发。
校区下设基础教学部、第五临床学院、医学影像学系、口腔医学系、护理学系、生物工程学院、外语系、人文社会科学公共教学部(马克思主义学院)8个教学院部系。
校区大力推进高层次人才引进工作,着力构建人才工作大格局,现面向海内外引进各类高层次人才。
一、应聘岗位及专业要求

二、应聘基本条件
(一)热爱中华人民共和国,遵纪守法,具有正确的政治立场、政治态度、理想信念和思想道德。
(二)遵守学术道德规范,具有良好的师德师风,教学科研业绩突出。
(三)身体健康,能胜任教学、科研、医疗一线工作。
(四)具有较高的学术造诣和突出的学术成果,具有承担高级别、高水平科研项目的能力,能够胜任研究生培养及核心课程讲授任务。
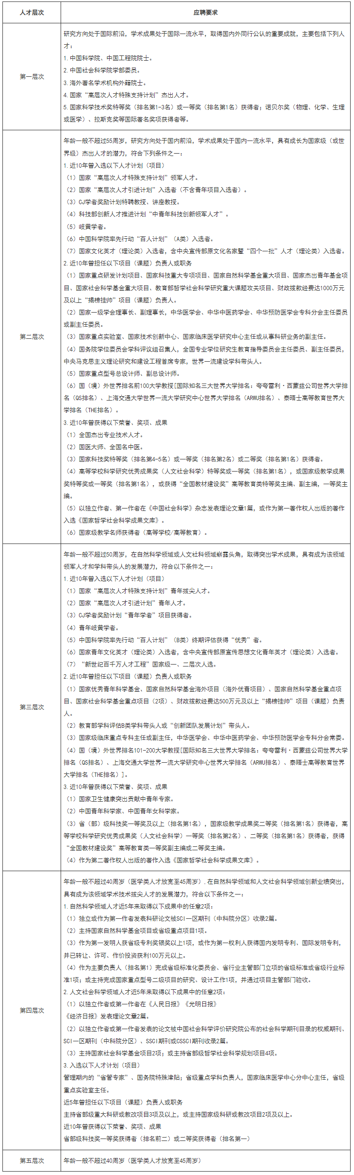
三、高层次人才引进层次

四、政策保障
(一)提供优厚的引才待遇及薪酬福利和充足的科研启动经费
(二)根据国家、省及学校的相关政策,享受事业单位工作人员相应工资待遇。
(三)博士试用期满经贵州省主管部门批准后,可申请发放博士津贴。优待人才享有“优才卡”服务等
(四)可申请办理珠海市户口。
(五)可申请入住校区教师公寓。
(六)可安置配偶工作,协调高层次人才子女义务教育阶段入学问题。
(七)对教学、科研、创新创业、社会服务成绩突出的给予奖励。科研成果根据学校科研评价标准进行评价并兑现奖励。
(八)有公派到国外境外进行科研、访学等深造的机会和平台。
(九)优秀青年人才根据我校“12345”未来人才培养计划项目给予重点资助培养。
五、成长通道
学校高度重视人才培养,在现有国内访学、国外研修等各级各类人才培养路径的基础上,积极搭建人才成长通道。2021年在贵州省率先出台了《“12345”未来人才培养计划》。即由学校及各直属附属医院出资用5—8年时间培养“12345”未来人才,具体情况如下:
100名“临床名医”;
20名“科技菁英”;
30名“教学名师”;
40名“医技名匠”;
50名“管理先锋”。
六、应聘方式
1.应聘者将简历、相关证件(毕业证、学位证、资格证、职称证、身份证、获奖证书等)复印件(扫描件)、学术成果及近期生活照一张发送电子邮件至指定邮箱(为方便查收,请以“姓名+专业+学历+职称+应聘岗位+高校人才网”为邮件标题)。
2.合岗位基本条件者,经试讲和面试合格,双方达成一致就业意愿即可签订就业协议或聘用合同。
3.对于确定录用到校工作的人才,予以报销路费。
七、联系方式
联系地址:广东省珠海市金湾区金湾路368号遵义医科大学珠海校区组织人事办公室
联系电话:0756-7623328;0756-7623201
联系人:张铮 张宏
招聘邮箱:zuzhirenshiban@163.com
来源:高校人才网
点击加入高校人才网【求职分享群】,享受简历直接递交人事老师、单位直荐、求职保面试等服务:
/oaZcT1/qac5BaF
企业其他招聘信息
天津仁爱学院2025年专任教师招聘公告
2025-10-20
江西服装学院2025年下半年人才招聘公告
2025-10-20
内蒙古财经大学2025年高层次人才引进公告
2025-09-18
长沙理工大学2025年人才招聘公告
2025-08-21
年薪可达80万,广东培正学院2025年面向海内外诚聘高层次人才启事
2025-08-14
事业编制!上海电机学院2025年教师招聘公告
2025-07-22